政策法规详情
乐标数据查询
×
查企业
查业绩
查人员
查在建
查招标
查中标
标讯pro
开标记录
人员查缺
荣誉奖项
信用评价
处罚风险
拟建项目
专项债项目
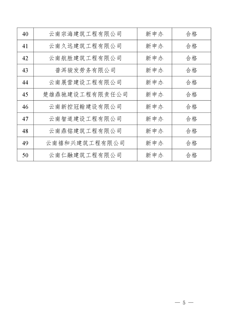
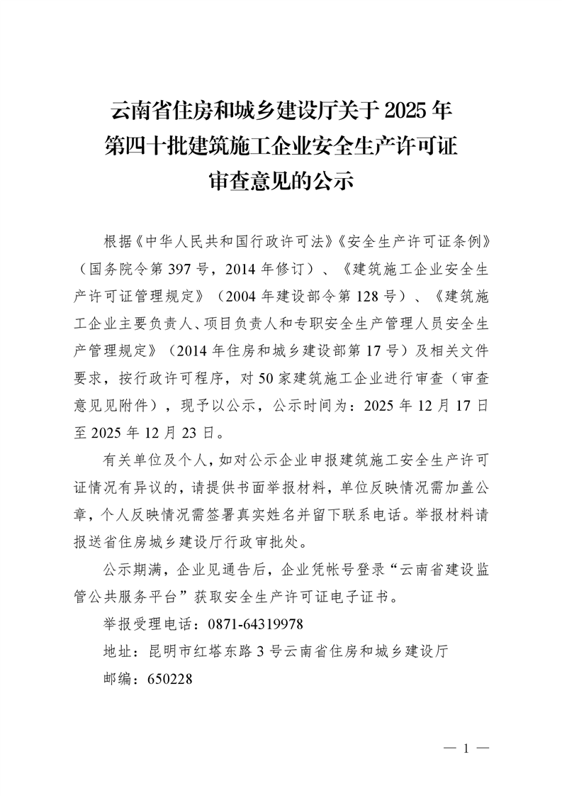
云南省住房和城乡建设厅关于2025年第四十批建筑施工企业安全生产许可证审查意见的公示
发布时间:2025-12-18
来源:云南省住建厅-公示公告
附件:
上一篇:
海南省住房和城乡建设厅行政许可信用信息公示20251201至20251210
下一篇:
住房城乡建设部关于2025年第二十三批注册监理工程师初始注册人员名单的公告
建筑业查询服务
建筑业查询服务
资质介绍
行业资讯
企业介绍
行业知识
奖项介绍
施工资质查询
监理资质查询
设计资质查询
造价资质查询
建造师在建查询
奖项荣誉查询
处罚风险查询
不良记录查询
施工业绩查询
监理业绩查询
勘察设计业绩查询
全过程咨询业绩查询
建设部人员查询
交通部人员查询
水利部人员查询
安全工程师查询
监理业绩查询
勘察业绩查询
设计业绩查询
招标代理业绩查询
其他业绩查询
施工三类人员查询
咨询工程师查询
注册安全工程师查询
2025年第三季度吉林省施工中标100强
2025年第三季度北京市施工、监理、勘察设计中标100强
2025年第三季度全国工程施工中标100强
2025年上半年天津市施工中标100强
2025年上半年江苏省施工、监理、勘察设计中标100强
2025年第一季度全国工程设计中标100强
2025年2月全国工程监理中标100强
2024年上半年(1-6月)全国工程设计中标100强
2024年上半年(1-6月)全国工程施工中标100强
河南恒联实业有限公司
通江县众信房地产测绘有限责任公司
并辉建设工程招标代理有限公司
赣州市鑫赣勘测规划有限公司
宁夏旭源建设工程有限公司
武汉天闽建设工程有限公司
四川友益邦建设工程有限公司
河南东联建设工程有限公司
动态安全检查管理制度
灌浆技术在水利工程的应用
战略成本管理的内容及分析
高速公路的分类
混凝土振捣器的种类及使用
桩基缺陷处理
小型发动机的一般油路故障原因及排除
简析高温油泵与高粘度泵之间的区别
新疆建筑工程天山奖(自治区优质工程)
新疆维吾尔自治区建筑工程安全生产文明工地
新乡市建设工程“卫河杯”奖(市优质工程)
南阳市建筑工程“卧龙杯”(市优质工程)
南阳市市政工程安全文明工地
佛山市建设工程优质奖
开封市建设工程“菊花杯”奖
郑州市建筑业绿色施工示范工程
申请免费试用
×
*
姓名
*
手机号
确认提交
跳转到电脑端
×
您现在用的电脑端访问手机网站,跳转到电脑端网站!